宜春市职业技术学院附属小学2026年单位预算
目 录
第一部分 宜春职业技术学院附属小学单位概况
一、单位主要职责
二、机构设置及人员情况
第二部分 宜春职业技术学院附属小学2026年单位预算表
一、《收支预算总表》
二、《单位收入总表》
三、《单位支出总表》
四、《财政拨款收支总表》
五、《一般公共预算支出表》
六、《一般公共预算基本支出表》
七、《财政拨款“三公”经费支出表》
八、《政府性基金预算支出表》
九、《国有资本经营预算支出表》
十、《财政拨款委托业务费支出表》
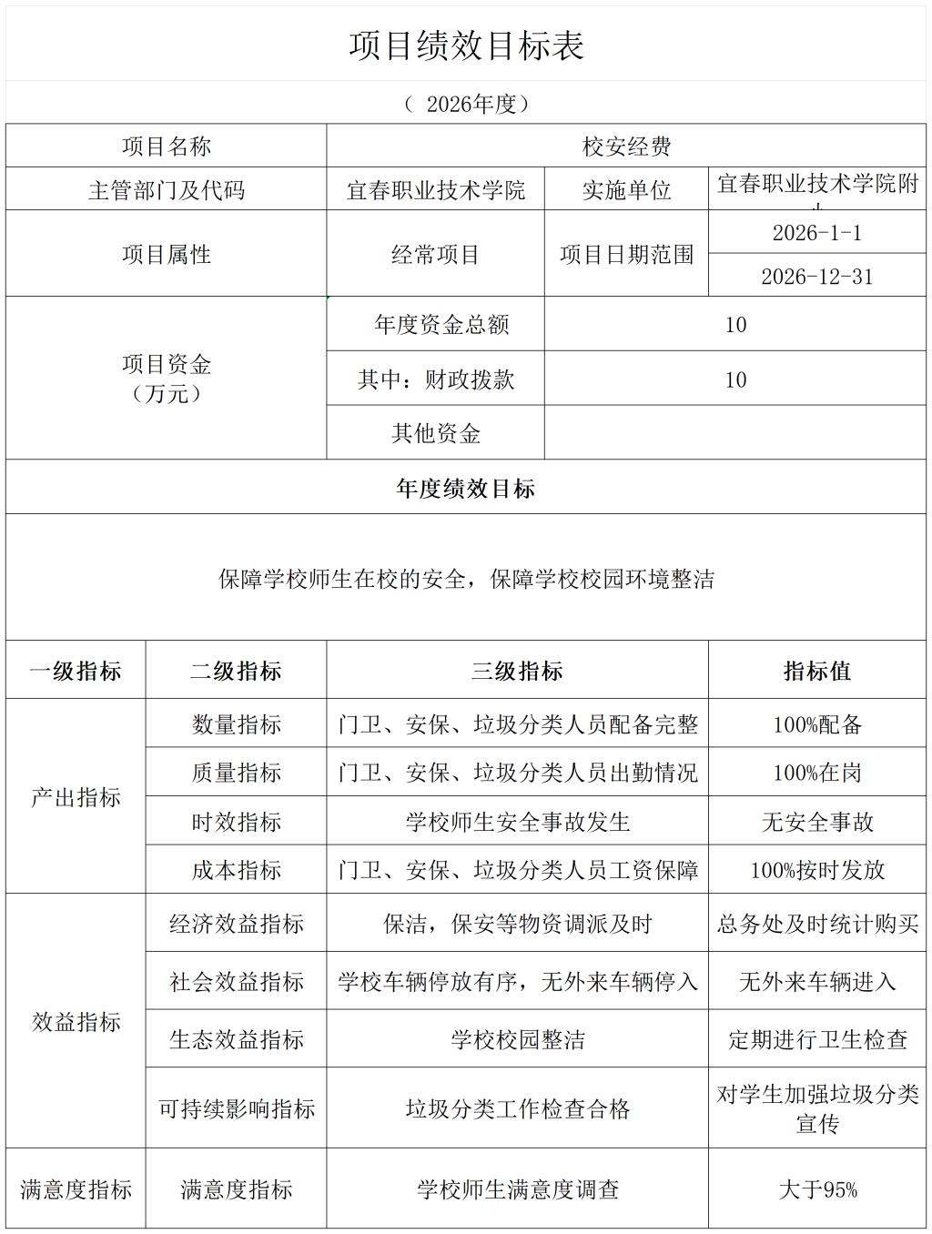
十一、《项目绩效目标表》
第三部分 宜春职业技术学院附属小学单位2026年单位预算情况说明
一、2026年单位预算收支情况说明
二、2026年“三公”经费预算情况说明
第四部分 名词解释
第一部分 宜春职业技术学院附属小学单位概况
一、单位主要职责
根据市委、市政府的有关文件规定,宜春职业技术学院附属小学是公办完全小学,办学宗旨是实施小学义务教育,促进基础教育发展。学校主要职责是承担学校周边适龄儿童的义务教育和宜春职业技术学院教育类专业学生的教育实习任务。
二、机构设置及人员情况
2026年宜春职业技术学院附属小学单位内设科室8个,包括:校长书记办公室、党政办公室、教务处、政教处、总务处、电教处、工会小组、财务办公室。
编制人数小计38人,其中:全部补助事业编制人数38人。实有人数小计38人,其中:在职人数小计38人,包括全部补助事业在职人数38人;离休人数0人;退休人数19人;遗属人数0人。在校学生1113人,其中:小学生1113人。
第二部分 宜春市职业技术学院附属小学2026年单位预算表












第三部分 宜春职业技术学院附属小学单位2026年单位预算情况说明
一、2026年单位预算收支情况说明
(一)收入预算情况
2026年宜春职业技术学院附属小学单位收入预算总额为891.75万元,较上年预算安排减少178.03万元,其中:财政拨款收入891.75万元,较上年预算安排增加5.3万元;其他收入0万元,较上年预算安排减少168.59万元;国库集中支付结转0万元,较上年预算安排减少14.74万元。
(二)支出预算情况
2026年宜春职业技术学院附属小学单位支出预算总额为892.74万元,较上年预算安排减少177.04万元。其中:
按支出项目类别划分:基本支出880.75万元,较上年预算安排减少77.04万元;其中:工资福利支出726.19万元,商品和服务支出70.44万元,对个人和家庭的补助74.12万元,资本性支出10万元。项目支出11万元,较上年预算安排无增减变化;其中:商品和服务支出11万元。
按支出功能科目划分:教育支出710.78万元,较上年预算安排减少115.02万元;社会保障和就业支出116.79万元,较上年预算安排减少62.29万元;住房保障支出65.17万元,较上年预算安排增加0.27万元。
按支出经济分类划分:工资福利支出726.19万元,较上年预算安排增加2.38万元;商品和服务支出70.44万元,较上年预算安排增加70.17万元;对个人和家庭的补助74.12万元,较上年预算安排增加9万元;资本性支出10万元,较上年预算安排增加10万元。
(三)财政拨款支出情况
2026年宜春职业技术学院附属小学单位财政拨款支出预算总额891.75万元,较上年预算安排增加5.3万元。其中:
按支出功能科目划分:教育支出709.79万元,社会保障和就业支出116.79万元,住房保障支出65.17万元。
按支出项目类别划分:基本支出880.75万元,较上年预算安排增加91.55万元;其中:工资福利支出726.19万元,商品和服务支出70.44万元,对个人和家庭的补助74.12万元,资本性支出10万元。项目支出11万元,较上年预算安排无增减变化;其中:商品和服务支出11万元。
(四)政府性基金情况
本单位没有使用政府性基金预算拨款安排的支出。
(五)国有资本经营情况
本单位没有使用国有资本经营预算拨款安排的支出。
(六)机关运行经费等重要事项的说明
本单位无行政参公单位,无机关运行经费”。
(七)政府采购情况
2026年宜春职业技术学院附属小学单位政府采购总额0万元,其中:政府采购货物预算0万元, 政府采购工程预算0万元,政府采购服务预算0万元。
(八)国有资产占有使用情况
截至2025年(上年)7月31日, 宜春职业技术学院附属小学单位共有车辆0辆,其中:一般公务用车实有数0辆。
2026年单位预算安排购置车辆0辆,安排购置单位价值200万元以上大型设备具体为:0。
(九)项目情况说明
1.校安经费项目情况说明
1)项目概述:学校卫生、安全、环境保障项目。
2)立项依据:根据学校刚性需求。
3)实施主体:宜春职业技术学院附属小学。
4)实施方案:聘请门卫、保安、清洁进行学校环境、安全保障。
5)实施周期:2026年1月1日---2026年12月31日。
6)年度预算安排:10万元。
2.校园足球项目情况说明
1)项目概述:足球进校园,增强学生体质健康。
2)立项依据:根据学校刚性需求。
3)实施主体:宜春职业技术学院附属小学。
4)实施方案:聘请校外专业足球教练在学校开设足球课。
5)实施周期:2026年1月1日---2026年12月31日。
6)年度预算安排:1万元。
二、2026年“三公”经费预算情况说明
2026年宜春职业技术学院附属小学单位“三公”经费财政拨款安排0万元,其中:
因公出国0万元,比上年增(减)0万元,主要原因是:与上年安排保持一致。
公务接待0万元,比上年减0.24万元,主要原因是:无公务接待安排。
公务用车运行0万元,比上年增(减)0万元,主要原因是:与上年安排保持一致。
公务用车购置0万元,比上年增(减)0万元,主要原因是:与上年安排保持一致。
第四部分 名词解释
一、收入科目
(一)财政拨款:指市级财政当年拨付的资金。
(二)教育收费资金收入:反映实行专项管理的高中以上学费、住宿费,高校委托培养费,函大、电大、夜大及短训班培训费等教育收费取得的收入。
(三)事业收入:指事业单位开展专业业务活动及辅助活动取得的收入。
(四)事业单位经营收入:指事业单位在专业业务活动及辅助活动之外开展非独立核算经营活动取得的收入。
(五)附属单位上缴收入:反映事业单位附属的独立核算单位按规定标准或比例缴纳的各项收入。包括附属的事业单位上缴的收入和附属的企业上缴的利润等。
(六)上级补助收入:反映事业单位从主管部门和上级单位取得的非财政补助收入。
(七)其他收入:指除财政拨款、事业收入、事业单位经营收入等以外的各项收入。
(八)使用非财政拨款结余:填列历年滚存的非限定用途的非统计财政拨款结余弥补2025年收支差额的数额。
(九)上年结转和结余:填列2025 全部结转和结余的资金数,包括当年结转结余资金和历年滚存结转结余资金。
二、支出科目
(一)教育支出:指小学教育方面支出。
(二)基本支出:指为保障机构正常运转、完成日常工作任务而发生的人员支出和公用支出。
(三)项目支出:指在基本支出之外为完成特定行政任务和事业发展目标所发生的支出。
三、相关专业名词
(一)机关运行经费:指用财政拨款安排的为保障行政单位(含参照公务员法管理的事业单位)运行用于购买货物和服务的各项资金,包括办公费、印刷费、邮电费、差旅费、会议费、福利费、日常维修费、专用材料及一般设备购置费、办公用房水电费、办公用房取暖费、办公用房物业管理费、公务用车运行维护费以及其他费用。
(二)“三公”经费:指用财政拨款安排的因公出国(境)费、公务用车购置及运行维护费和公务接待费。其中,因公出国(境)费反映单位公务出国(境)的国际旅费、国外城市间交通费、住宿费、伙食费、培训费、公杂费等支出;公务用车购置及运行维护费反映单位公务用车车辆购置支出(含车辆购置税、牌照费),按规定保留的公务用车燃料费、维修费、过桥过路费、保险费、安全奖励费 用等支出;公务接待费反映单位按规定开支的各类公务接待(含外宾接待)支出。